Instance Verification Kit (IVK)
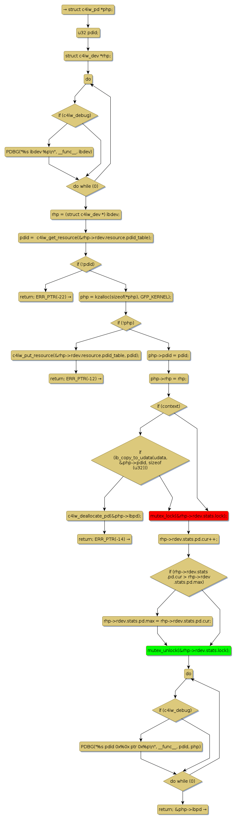
mutex lock @ [7414+34+/linux-3.19-rc1/drivers/infiniband/hw/cxgb4/provider.c]
Instance Signature: lock
|
The Matching Pair Graph:
|
|
Function Name
|
Control Flow Graph (CFG)
|
Events Flow Graph (EFG)
|
Source Correspondence
|
|
c4iw_allocate_pd
|
|
|
[6741+16+/linux-3.19-rc1/drivers/infiniband/hw/cxgb4/provider.c]
|